Datasheet NCL30000 (ON Semiconductor) - 3
| Hersteller | ON Semiconductor |
| Beschreibung | Power Factor Corrected Dimmable LED Driver |
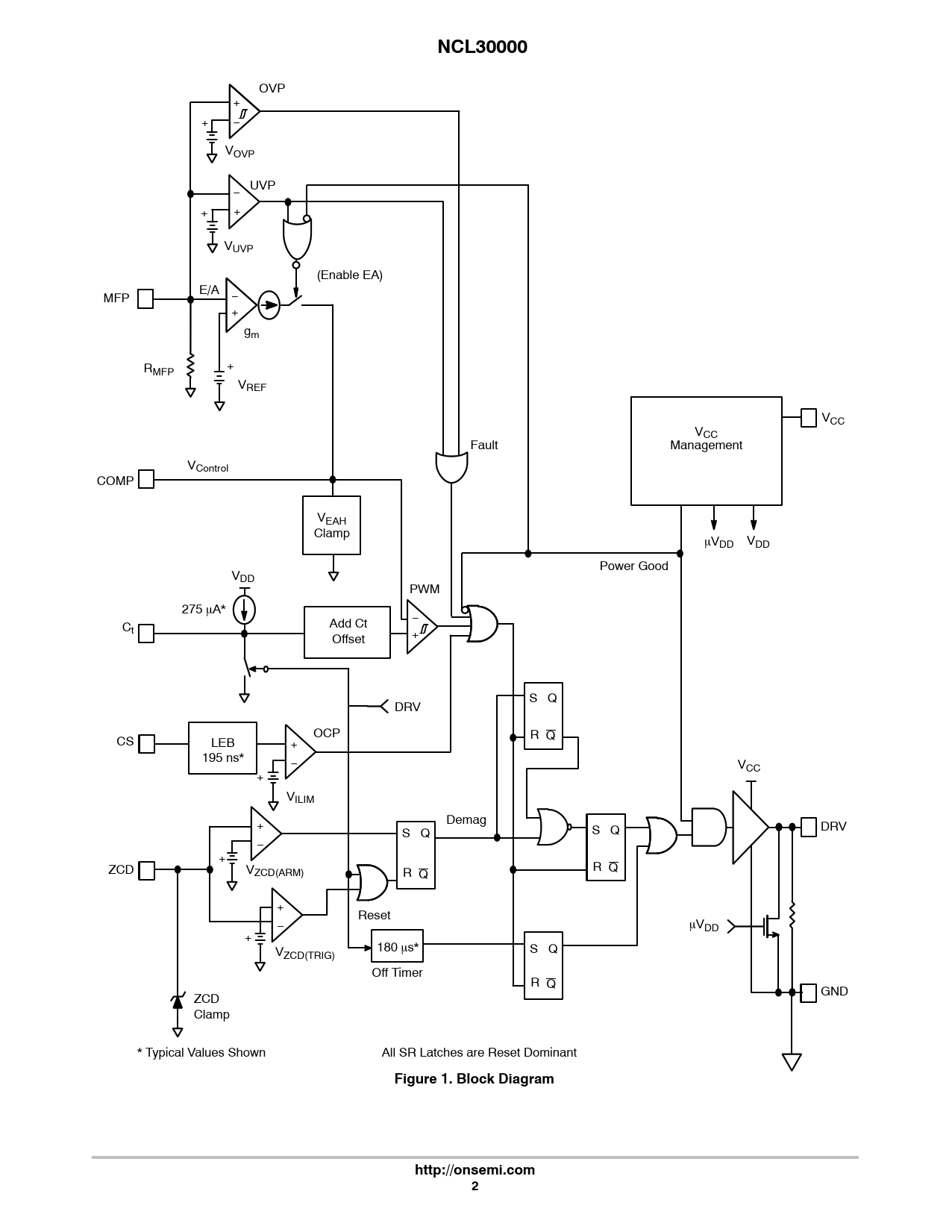
| Seiten / Seite | 25 / 3 — NCL30000. Figure 1. Block Diagram. http://onsemi.com |
| Dateiformat / Größe | PDF / 394 Kb |
| Dokumentensprache | Englisch |
NCL30000. Figure 1. Block Diagram. http://onsemi.com

Modelllinie für dieses Datenblatt
Textversion des Dokuments
NCL30000
OVP + + − VOVP UVP − + + VUVP (Enable EA) E/A MFP − + gm R + MFP VREF VCC VCC Fault Management VControl COMP VEAH Clamp mVDD VDD Power Good VDD PWM 275 mA* − C Add Ct t Offset + S Q DRV OCP CS R LEB Q + 195 ns* − VCC + VILIM Demag + DRV S Q S Q − + ZCD V R Q ZCD(ARM) R Q + Reset − mVDD + 180 ms* S Q VZCD(TRIG) Off Timer R Q ZCD GND Clamp * Typical Values Shown All SR Latches are Reset Dominant
Figure 1. Block Diagram http://onsemi.com 2