Datasheet AEM00940 (E-peas) - 10
| Hersteller | E-peas | 
| Beschreibung | Highly efficient, regulated dual-output, ambient energy manager for Source Voltage Level Configuration with optional primary battery | 
| Seiten / Seite | 29 / 10 — DATASHEET. AEM00940. 6. Functional Block Diagram. 10μH. 10μF. 22μF. … | 
| Dateiformat / Größe | PDF / 2.2 Mb | 
| Dokumentensprache | Englisch | 
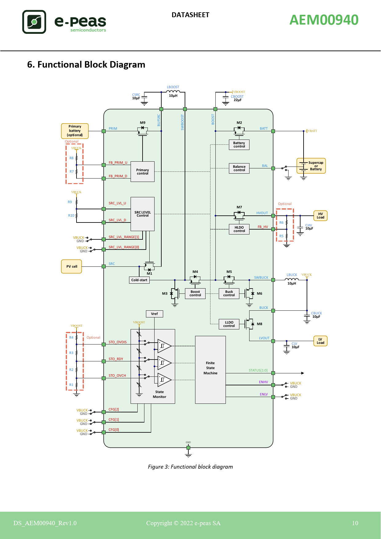
DATASHEET. AEM00940. 6. Functional Block Diagram. 10μH. 10μF. 22μF. Primary. battery. (optional). Battery. control. Supercap. Balance. SRC LEVEL

Modelllinie für dieses Datenblatt
Textversion des Dokuments
DATASHEET AEM00940 6. Functional Block Diagram
LBOOST VBOOST CSRC
10μH
CBOOST
10μF 22μF
C T T R S S F O OOS
M9 M2
BU B BO
Primary
W PRIM S BATT
battery
VBATT
(optional)
Optional
Battery control
VBUCK R8 FB_PRIM_U
Supercap Balance
BAL
or Primary control Battery
R7
control
FB_PRIM_D VBUCK R9 SRC_LVL_U Optional
M7 SRC LEVEL
HVOUT R10
Control HV Load
SRC_LVL_D R6 CHV
HLDO
FB_HV
10μF control
VBUCK SRC_LVL_RANGE[1] R5 GND VBUCK SRC_LVL_RANGE[0] GND SRC
PV cell M1 M4 M5
LBUCK VBUCK SWBUCK
Cold-start 10μH Boost Buck M3 control control M6
BUCK
Vref
CBUCK
10μF
VBOOST
LLDO
VBOOST
control M8
R4 Optional LVOUT
LV
STO_OVDIS + CLV
Load 10μF
- R3 STO_RDY +
Finite
-
State
R2 STATUS[1:0]
Machine
STO_OVCH + - ENHV VBUCK R1 GND
State
ENLV VBUCK
Monitor
GND CFG[2] VBUCK GND CFG[1] VBUCK GND CFG[0] VBUCK GND GND Figure 3: Functional block diagram DS D _A _ E A M0 M 094 9 0_Rev e 1.0. 0 0 Copyr y ight h © 2022 2 e-pe p as a SA S Confidential 10 Document Outline 1. Introduction 2. Absolute Maximum Ratings 3. Thermal Resistance 4. Typical Electrical Characteristics at 25 °C 5. Recommended Operation Conditions 6. Functional Block Diagram 7. Theory of Operation 7.1. Deep sleep & Wake up modes 7.1.1. Supercapacitor as a storage element. 7.1.2. Battery as a storage element. 7.2. Normal mode 7.2.1. Boost 7.2.2. Buck 7.2.3. LDO outputs 7.3. Overcharge mode 7.4. Primary mode 7.5. Shutdown mode 7.6. Balun for dual-cell supercapacitor 8. System configuration 8.1. Battery and LDOs configuration 8.1.1. Custom mode 8.2. Source voltage configuration 8.3. Primary battery configuration 8.4. No-battery configuration 8.5. Storage element information 8.6. External inductors information 8.7. External capacitors information 9. Typical Application Circuits 9.1. Example circuit 1 9.2. Example circuit 2 10. Performance Data 10.1. BOOST conversion efficiency for LBOOST = 10 µH 10.2. BOOST conversion efficiency for LBOOST = 22 µH 10.3. Quiescent current 10.4. High-voltage LDO regulation 10.5. Low-voltage LDO regulation 10.6. High-voltage LDO efficiency 10.7. Low-voltage LDO efficiency 11. Schematic 12. Layout Package Information 13.1. Plastic Quad Flatpack No-lead (QFN 28-pin 5x5mm) 13.2. Board Layout 14. Revision History