Datasheet KSZ9563R (Microchip) - 9
| Hersteller | Microchip | 
| Beschreibung | 3-Port Gigabit Ethernet Switch with RGMII/MII/RMII Interface and IEEE 1588v2 | 
| Seiten / Seite | 226 / 9 — KSZ9563R. FIGURE 2-1:. INTERNAL BLOCK DIAGRAM. GMAC 3. 10/100/1000. … | 
| Dateiformat / Größe | PDF / 1.5 Mb | 
| Dokumentensprache | Englisch | 
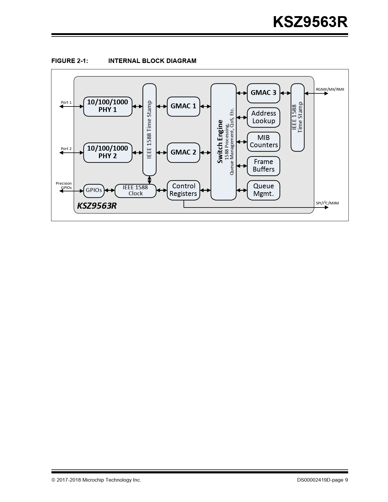
KSZ9563R. FIGURE 2-1:. INTERNAL BLOCK DIAGRAM. GMAC 3. 10/100/1000. PHY 1. GMAC 1.  En. itch. PHY 2. GMAC 2

Modelllinie für dieses Datenblatt
Textversion des Dokuments
KSZ9563R FIGURE 2-1: INTERNAL BLOCK DIAGRAM GMAC 3
RGMII/MII/RMII Port 1
10/100/1000
p    p
PHY 1 GMAC 1
am c. 88 Address am e St  15
e
S, Et Lookup  St e m
in
g,  m  Ti
g
t, Qo IEEE n Ti 88
 En
cessin MIB o  15 Counters Port 2
10/100/1000
 Pr ageme
itch
n
PHY 2 GMAC 2
88 IEEE
Sw
15 e Ma Frame u e Buffers Qu Precision  GPIOs IEEE 1588  Control Queue GPIOs Clock Registers Mgmt.
KSZ9563R
SPI/I2C/MIIM  2017-2018 Microchip Technology Inc. DS00002419D-page 9 Document Outline 1.0 Preface 1.1 Glossary of Terms TABLE 1-1: General Terms 1.2 Buffer Types TABLE 1-2: Buffer Types 1.3 Register Nomenclature TABLE 1-3: Register Nomenclature 1.4 References 2.0 Introduction 2.1 General Description FIGURE 2-1: Internal Block Diagram 3.0 Pin Descriptions and Configuration 3.1 Pin Assignments FIGURE 3-1: Pin Assignments (Top View) TABLE 3-1: Pin Assignments 3.2 Pin Descriptions TABLE 3-2: Pin Descriptions 3.2.1 Configuration Straps TABLE 3-3: Configuration Strap Descriptions 4.0 Functional Description 4.1 Physical Layer Transceiver (PHY) 4.1.1 1000BASE-T Transceiver 4.1.2 100BASE-TX Transceiver 4.1.3 10BASE-T/Te Transceiver 4.1.4 Auto MDI/MDI-X TABLE 4-1: MDI/MDI-X Pin Definitions 4.1.5 Pair-Swap, Alignment, and Polarity Check 4.1.6 Wave Shaping, Slew-Rate Control, and Partial Response 4.1.7 Auto-Negotiation FIGURE 4-1: Auto-Negotiation and Parallel Operation 4.1.8 LinkMD® Cable Diagnostics 4.1.9 Remote PHY Loopback FIGURE 4-2: Remote PHY Loopback 4.2 LEDs 4.2.1 Single-LED Mode TABLE 4-2: Single-LED Mode Pin Definition 4.2.2 Tri-Color Dual-LED Mode TABLE 4-3: Tri-Color Dual-LED Mode Pin Definition 4.3 Media Access Controller (MAC) 4.3.1 MAC Operation 4.3.2 Inter-Packet Gap (IPG) 4.3.3 Back-Off Algorithm 4.3.4 Late Collision 4.3.5 Legal Packet Size 4.3.6 Flow Control 4.3.7 Half-Duplex Back Pressure 4.3.8 Flow Control and Back Pressure Registers 4.3.9 Broadcast Storm Protection TABLE 4-4: Flow Control and back Pressure Registers 4.3.10 Self-Address Filtering 4.4 Switch 4.4.1 Switching Engine 4.4.2 Address Lookup TABLE 4-5: Address Lookup Table Hashing Options TABLE 4-6: Reserved Multicast Address Table FIGURE 4-3: Packet Forwarding Process Flowchart TABLE 4-7: Lookup Engine Registers 4.4.3 IEEE 802.1Q VLAN TABLE 4-8: VLAN Forwarding TABLE 4-9: Hashed(DA) + FID Lookup in VLAN Mode TABLE 4-10: Hashed(SA) + FID Lookup in VLAN Mode TABLE 4-11: VLAN Registers 4.4.4 Quality-of-Service (QoS) Priority Support FIGURE 4-4: 802.p Priority Field Format 4.4.5 Traffic Conditioning & Policing 4.4.6 Spanning Tree Support TABLE 4-12: Spanning Tree States 4.4.7 Rapid Spanning Tree Support 4.4.8 Multiple Spanning Tree Support 4.4.9 Tail Tagging Mode FIGURE 4-5: Tail Tag Frame Format TABLE 4-13: Received Tail Tag Format (From Switch to Host) TABLE 4-14: Transmit Tail Tag Format (From Host to Switch) FIGURE 4-6: Tail Tag Frame Format in PTP Mode 4.4.10 IGMP Support 4.4.11 IPv6 MLD Snooping 4.4.12 Port Mirroring 4.4.13 Schedule and Rate Limiting 4.4.14 Egress Traffic Shaping 4.4.15 Ingress MAC Address Filtering Function 4.4.16 802.1X Port-Based Access Control 4.4.17 Access Control List (ACL) Filtering TABLE 4-15: ACL Processing Entry Parameters FIGURE 4-7: ACL Structure and Example Rule Values TABLE 4-16: Matching Rule Options TABLE 4-17: ACL Matching Rule Parameters for MD = 01 TABLE 4-18: ACL Matching Rule Parameters for MD = 10 TABLE 4-19: ACL Matching Rule Parameters for MD = 11 TABLE 4-20: ACL Action Rule Parameters for Non-count Modes (MD ≠ 01 or ENB ≠ 00) TABLE 4-21: ACL Action Rule Parameters for count Mode (MD = 01 or ENB = 00) FIGURE 4-8: ACL Table Format TABLE 4-22: ACL Registers 4.5 IEEE 1588 Precision Time Protocol 4.5.1 IEEE 1588 PTP System Time Clock FIGURE 4-9: PTP System Clock Overview 4.5.2 IEEE 1588 PTP Messaging Processing 4.5.3 IEEE 1588 PTP Event Triggering and Timestamping 4.6 Clocking 4.6.1 Primary Clock 4.6.2 MAC Interface Clocks 4.6.3 Serial Management Interface Clock 4.7 Power 4.8 Power Management TABLE 4-23: MDI/MDI-X Pin Definitions 4.8.1 Normal Operation Mode 4.8.2 Energy-Detect Mode 4.8.3 Global Soft Power-Down Mode 4.8.4 Port-Based Power Down 4.8.5 Energy Efficient Ethernet (EEE) FIGURE 4-10: Traffic Activity and EEE 4.8.6 Wake on LAN (WoL) 4.9 Management Interface 4.9.1 SPI Slave Serial Bus TABLE 4-24: Register Access using the SPI Interface FIGURE 4-11: SPI Register Read Operation FIGURE 4-12: SPI Register Write Operation 4.9.2 I2C Serial Bus FIGURE 4-13: Single Byte Register Write FIGURE 4-14: Single Byte Register Read FIGURE 4-15: Burst Register Write FIGURE 4-16: Burst Register Read 4.9.3 MII Management (MIIM) Interface TABLE 4-25: MII Management Interface Frame Format TABLE 4-26: Standard MIIM Registers 4.10 In-Band Management FIGURE 4-17: In-Band Management Frame Format 4.11 MAC Interface (RGMII/MII/RMII Port 3) 4.11.1 Media Independent Interface (MII) TABLE 4-27: MII (PHY Mode) Connection to External MAC TABLE 4-28: MII (MAC Mode) Connection to External PHY 4.11.2 Reduced Media Independent Interface (RMII) TABLE 4-29: RMII Signal Descriptions TABLE 4-30: RMII Connection to External MAC TABLE 4-31: RMII Connection to External PHY 4.11.3 Reduced Gigabit Media Independent Interface (RGMII) TABLE 4-32: RGMII Signal Descriptions 5.0 Device Registers FIGURE 5-1: Register Address Mapping FIGURE 5-2: byte ordering TABLE 5-1: Global Register Address Map TABLE 5-2: Port N (1-3) Register Address Map 5.1 Global Registers 5.1.1 Global Operation Control Registers (0x0000 - 0x00FF) 5.1.2 Global I/O Control Registers (0x0100 - 0x01FF) 5.1.3 Global PHY Control and Status Registers (0x0200 - 0x02FF) 5.1.4 Global Switch Control Registers (0x0300 - 0x03FF) 5.1.5 Global Switch Look Up Engine (LUE) Control Registers (0x0400 - 0x04FF) 5.1.6 Global Switch PTP Control Registers (0x0500 - 0x05FF) 5.2 Port Registers 5.2.1 Port N: Port Operation Control Registers (0xN000 - 0xN0FF) 5.2.2 Port N: Port Ethernet PHY Registers (0xN100 - 0xN1FF) 5.2.3 Port N: Port RGMII/MII/RMII Control Registers (0xN300 - 0xN3FF) 5.2.4 Port N: Port Switch MAC Control Registers (0xN400 - 0xN4FF) TABLE 5-3: Data Rate Selection Table for Ingress and Egress Rate Limiting 5.2.5 Port N: Port Switch MIB Counters Registers (0xN500 - 0xN5FF) 5.2.6 Port N: Port Switch ACL Control Registers (0xN600 - 0xN6FF) 5.2.7 Port N: Port Switch Ingress Control Registers (0xN800 - 0xN8FF) 5.2.8 Port N: Port Switch Egress Control Registers (0xN900 - 0xN9FF) 5.2.9 Port N: Port Switch Queue Management Control Registers (0xNA00 - 0xNAFF) 5.2.10 Port N: Port Switch Address Lookup Control Registers (0xNB00 - 0xNBFF) 5.2.11 Port N: Port Switch PTP Control Registers (0xNC00 - 0xNCFF) 5.3 Tables and MIB Counters (Indirect Access) 5.3.1 Address Lookup (ALU) Table FIGURE 5-3: Address Lookup Table Configuration 5.3.2 Static Address Table 5.3.3 Reserved Multicast Address Table 5.3.4 VLAN Table FIGURE 5-4: VLAN Table Structure TABLE 5-4: VLAN Table Data Fields 5.3.5 Access Control List (ACL) Table TABLE 5-5: ACL Field Register Mapping 5.3.6 Management Information Base (MIB) Counters TABLE 5-6: MIB Counters 5.4 MDIO Manageable Device (MMD) Registers (Indirect) TABLE 5-7: MMD Register Map 5.4.1 MMD LED Mode Register 5.4.2 mmd 1000base-t eee waketx timer register 5.4.3 MMD EEE Advertisement Register 6.0 Operational Characteristics 6.1 Absolute Maximum Ratings* 6.2 Operating Conditions** 6.3 Electrical Characteristics TABLE 6-1: Electrical Characteristics 6.4 Timing Specifications 6.4.1 RGMII Timing FIGURE 6-1: RGMII Timing TABLE 6-2: RGMII Timing Values 6.4.2 MII Timing FIGURE 6-2: MII output Timing in MAC Mode TABLE 6-3: MII output Timing in MAC Mode Values FIGURE 6-3: MII input Timing in MAC Mode TABLE 6-4: MII input Timing in MAC Mode Values FIGURE 6-4: MII Output Timing in PHY Mode TABLE 6-5: MII output Timing in PHY Mode Values FIGURE 6-5: MII input Timing in PHY Mode TABLE 6-6: MII input Timing in PHY Mode Values 6.4.3 RMII Timing FIGURE 6-6: RMII Transmit Timing FIGURE 6-7: RMII Receive Timing TABLE 6-7: RMII Timing Values 6.4.4 MIIM Timing FIGURE 6-8: MIIM Timing TABLE 6-8: MIIM Timing Values 6.4.5 SPI Timing FIGURE 6-9: SPI Data Input Timing FIGURE 6-10: SPI Data Output Timing TABLE 6-9: SPI Timing Values 6.4.6 Auto-Negotiation Timing FIGURE 6-11: Auto-Negotiation Timing TABLE 6-10: Auto-Negotiation Timing Values 6.4.7 Trigger Output Unit and Timestamp Input Unit Timing FIGURE 6-12: Trigger Output Unit and Timestamp Input Unit Timing TABLE 6-11: Trigger Output Unit and Timestamp Input Unit Timing Values 6.4.8 Power-up and Reset Timing FIGURE 6-13: Power-up and Reset Timing TABLE 6-12: Power-up and Reset Timing Values 6.5 Clock Specifications FIGURE 6-14: Input Reference Clock Connection Options TABLE 6-13: Reference Crystal Characteristics 7.0 Design Guidelines 7.1 Reset Circuit Guidelines FIGURE 7-1: Simple Reset Circuit FIGURE 7-2: Reset Circuit for CPU Reset Interface 7.2 Magnetics Connection and Selection Guidelines FIGURE 7-3: Typical Magnetic Interface Circuit TABLE 7-1: Magnetics Selection Criteria TABLE 7-2: Compatible Single-Port 10/100/1000 Magnetics 8.0 Package Information 8.1 Package Marking Information 8.2 Package Drawings FIGURE 8-1: Package (Drawing) FIGURE 8-2: Package (Dimensions) FIGURE 8-3: Package (Land Pattern) Appendix A: Data Sheet Revision History The Microchip Web Site Customer Change Notification Service Customer Support Product Identification System Worldwide Sales and Service