Datasheet TM1637 (Titan Micro Electronics) - 6
| Hersteller | Titan Micro Electronics |
| Beschreibung | LED Drive Control Special Circuit |
| Seiten / Seite | 12 / 6 — LED Drive Control Special Circuit. Program flow chart 1. Flow chart of … |
| Dateiformat / Größe | PDF / 705 Kb |
| Dokumentensprache | Englisch |
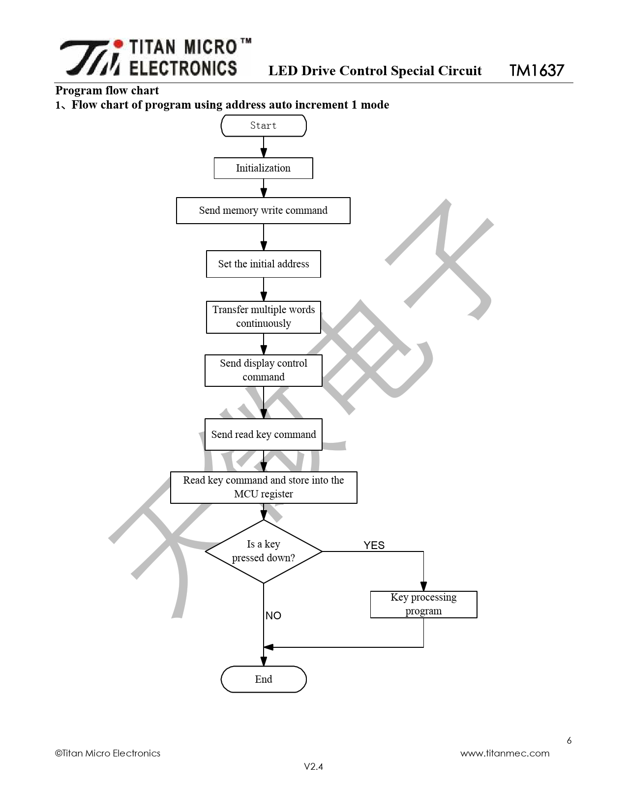
LED Drive Control Special Circuit. Program flow chart 1. Flow chart of program using address auto increment 1 mode

Modelllinie für dieses Datenblatt
Textversion des Dokuments
LED Drive Control Special Circuit
TM1637
Program flow chart 1
、
Flow chart of program using address auto increment 1 mode
Start Initialization Send memory write command Set the initial address Transfer multiple words continuously Send display control command Send read key command Read key command and store into the MCU register Is a key YES pressed down? Key processing program NO End 6 ©Titan Micro Electronics www.titanmec.com V2.4