Datasheet SRK1001 (STMicroelectronics) - 5
| Hersteller | STMicroelectronics |
| Beschreibung | Adaptive synchronous rectification controller for flyback converter |
| Seiten / Seite | 27 / 5 — SRK1001. Typical application schematic. Figure 3. Typical application … |
| Dateiformat / Größe | PDF / 615 Kb |
| Dokumentensprache | Englisch |
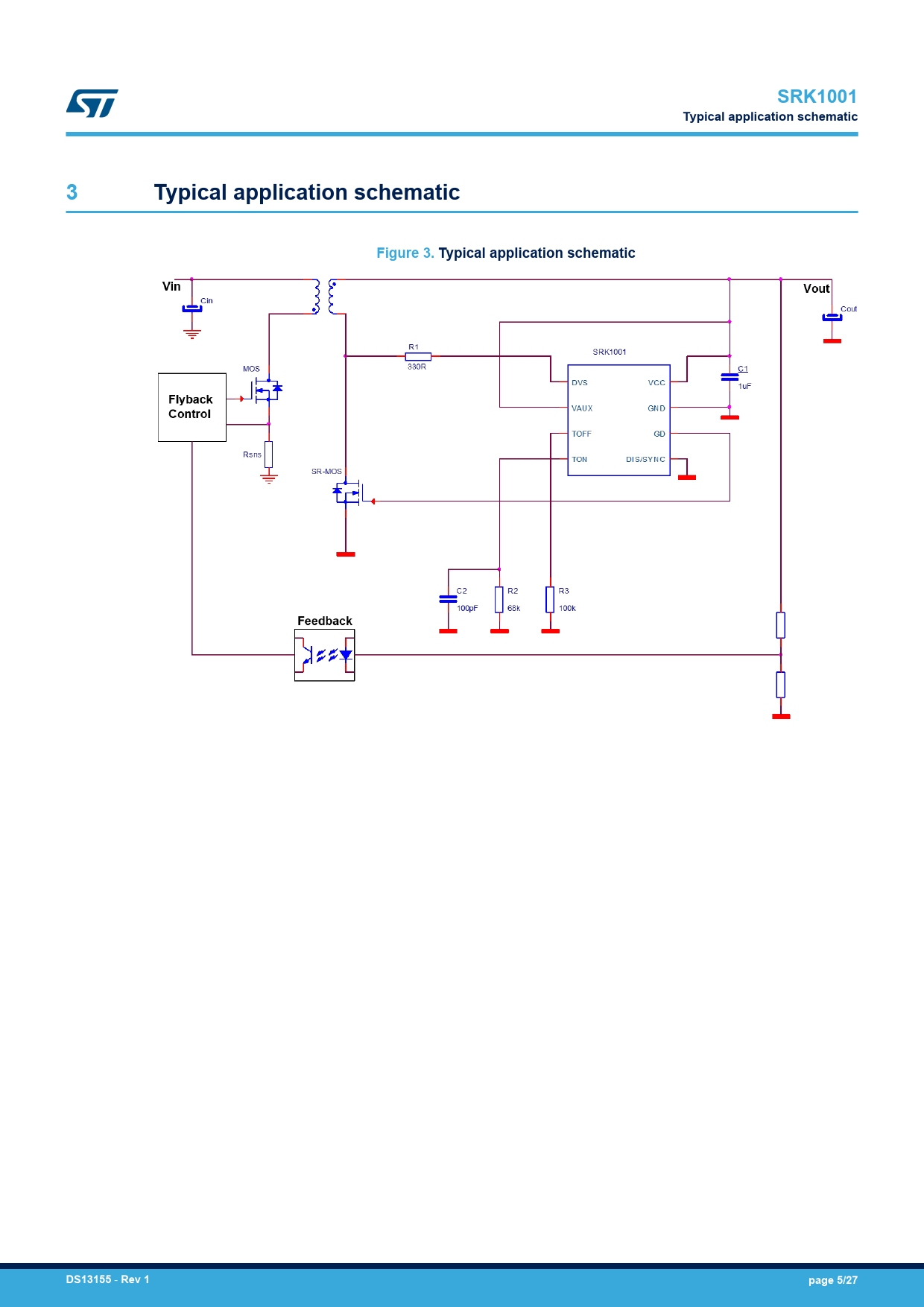
SRK1001. Typical application schematic. Figure 3. Typical application schematic. DS13155. Rev 1. page 5/27

Modelllinie für dieses Datenblatt
Textversion des Dokuments
SRK1001 Typical application schematic 3 Typical application schematic Figure 3. Typical application schematic DS13155
-
Rev 1 page 5/27
Document Outline 1 Block diagram and pin connection 2 Maximum ratings 3 Typical application schematic 4 Electrical characteristics 5 Operation description 5.1 Drain voltage sensing 5.2 Turn-on 5.3 Minimum TON programming 5.4 Adaptive turn-off and TIMER 5.4.1 Fixed frequency mixed DCM/CCM operation 5.4.2 QR operation (with valley skipping) 5.4.3 Fixed frequency DCM operation 5.4.4 Variable frequency CCM operation 5.5 Minimum TOFF programming 5.6 Start-up phase 5.7 Low consumption mode operation: sleep-mode, burst mode, disable state 5.8 DIS/SYNC pin functions 5.9 VAUX pin operation in CC regulation 5.9.1 Example for parameter calculations 5.10 Operation in CC regulation and short circuit 5.11 Adaptive gate drive 6 Layout guidelines 7 Package mechanical data Revision history