Datenblätter
Mehr
Only-Datasheet.com
Über uns
Zusammenarbeit
Werbung
Kontakte
en - English
ru - Русский
es - Espanol
zh - 中文
Suche
Datenblätter
Datasheet AK9730AJF21 (Asahi Kasei …
Datasheet AK9730AJF21 (Asahi Kasei Microdevices) - 6
Hersteller
Asahi Kasei Microdevices
Beschreibung
IR Sensor for NDIR Gas Sensing
Seiten / Seite
10
/
6
— 11. Recommended External Circuits
Dateiformat / Größe
PDF
/
640 Kb
Dokumentensprache
Englisch
11. Recommended External Circuits
1
...
5
6
7
...
10
Herunterladen PDF
1
...
5
6
7
...
10
Modelllinie für dieses Datenblatt
AK9730AJF21
Textversion des Dokuments
[AK9730AJF21]
11. Recommended External Circuits
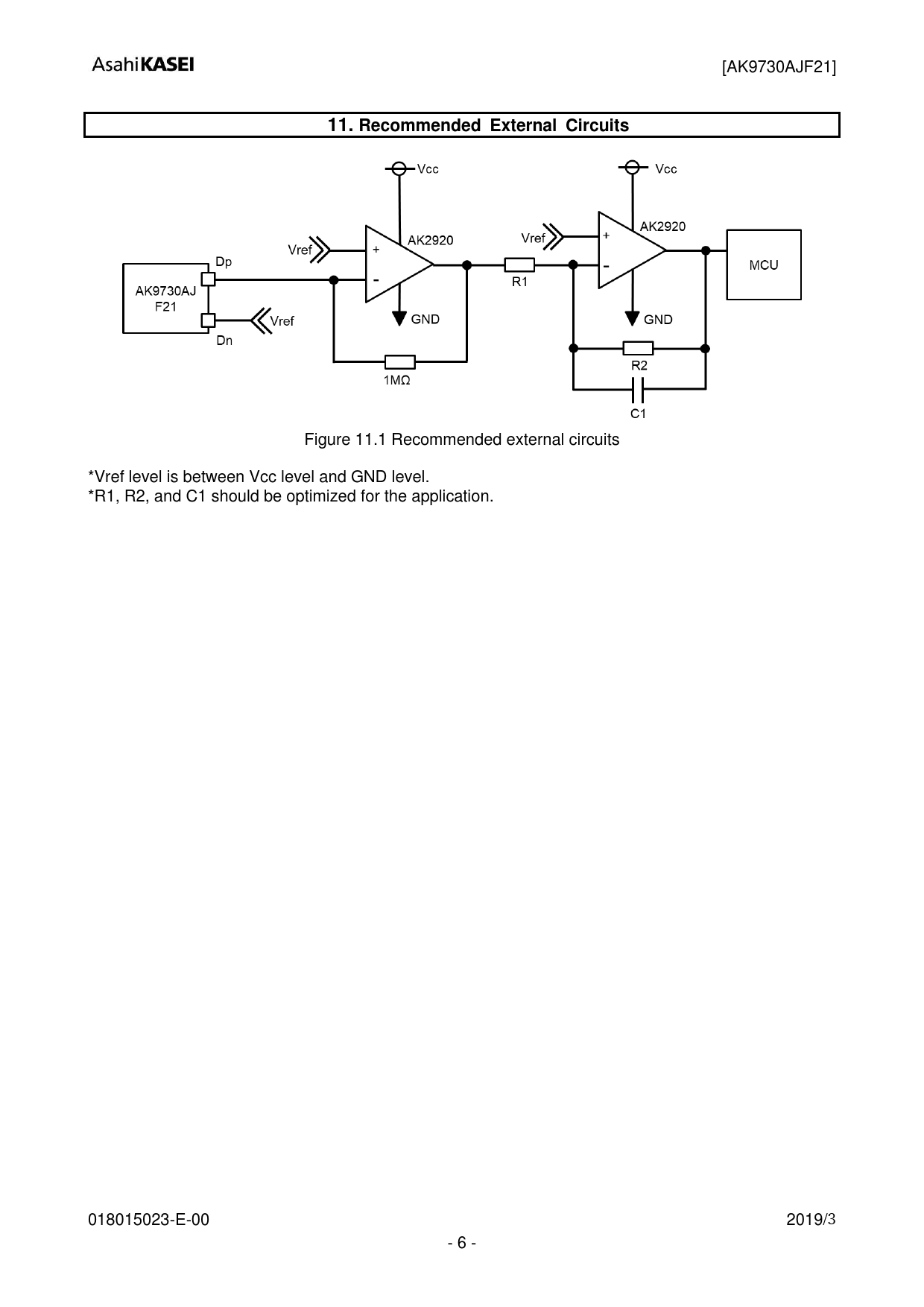
Figure 11.1 Recommended external circuits *Vref level is between Vcc level and GND level. *R1, R2, and C1 should be optimized for the application. 018015023-E-00 2019/3 - 6 -
Kontakte
Datenschutz-Bestimmungen
Ändern Sie die Datenschutzeinstellungen