Datasheet LTC3421 (Analog Devices) - 8
| Hersteller | Analog Devices |
| Beschreibung | 3A, 3MHz Micropower Synchronous Boost Converter with Output Disconnect |
| Seiten / Seite | 18 / 8 — BLOCK DIAGRAM |
| Revision | A |
| Dateiformat / Größe | PDF / 479 Kb |
| Dokumentensprache | Englisch |
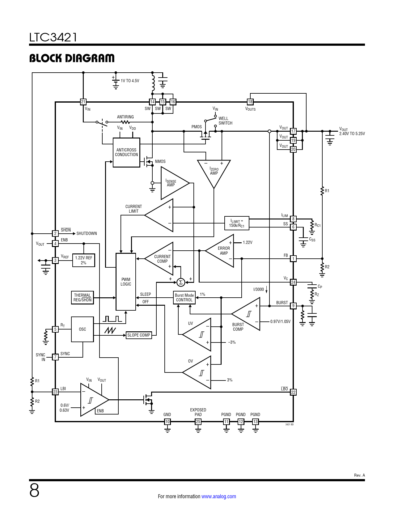
BLOCK DIAGRAM

Modelllinie für dieses Datenblatt
Textversion des Dokuments
LTC3421
BLOCK DIAGRAM
+ 1V TO 4.5V 21 14 15 16 18 VIN SW SW SW VIN VOUTS ANTIRING WELL SWITCH VIN VDD PMOS VOUT VOUT 17 2.40V TO 5.25V VOUT 19 VOUT ANTICROSS 20 CONDUCTION NMOS – + IZERO AMP ISENSE AMP R1 CURRENT + LIMIT ILIM 8 – ILIMIT = SS 150k/RC1 RC1 6 SHDN 2 SHUTDOWN ENB V + C 1.22V SS OUT 4 – ERROR AMP VREF CURRENT FB 1.22V REF 3 – COMP 1 2% + R2 PWM + + VC LOGIC Σ 24 C I/3000 P THERMAL SLEEP Burst Mode 1% RZ REG/SHDN CONTROL OFF BURST + 9 UV – 0.97V/1.05V – R BURST T 5 OSC COMP SLOPE COMP + –3% SYNC SYNC 7 IN OV + VIN VOUT R1 – 3% LBI – LBO 23 22 R2 0.6V/ + 0.63V ENB EXPOSED GND PAD PGND PGND PGND 10 25 11 12 13 3421 BD Rev. A 8 For more information www.analog.com Document Outline Description Typical Application Absolute Maximum Ratings Electrical Characteristics Typical Performance Characteristics Pin Functions Block Diagram Operation Package Description Typical Application Related Parts Features Applications Typical Application Description Absolute Maximum Ratings Order Information Electrical Characteristics Package/Order Information Electrical Characteristics Typical Performance Characteristics Pin Functions Block Diagram Operation Low Voltage Start-Up Low Noise Fixed Frequency Operation Burst Mode Operation Output Disconnect and Inrush Limiting Applications Information Component Selection Typical Application Package Description Revision History Typical Application Related Parts