Datasheet LTC3309A (Analog Devices) - 10
| Hersteller | Analog Devices |
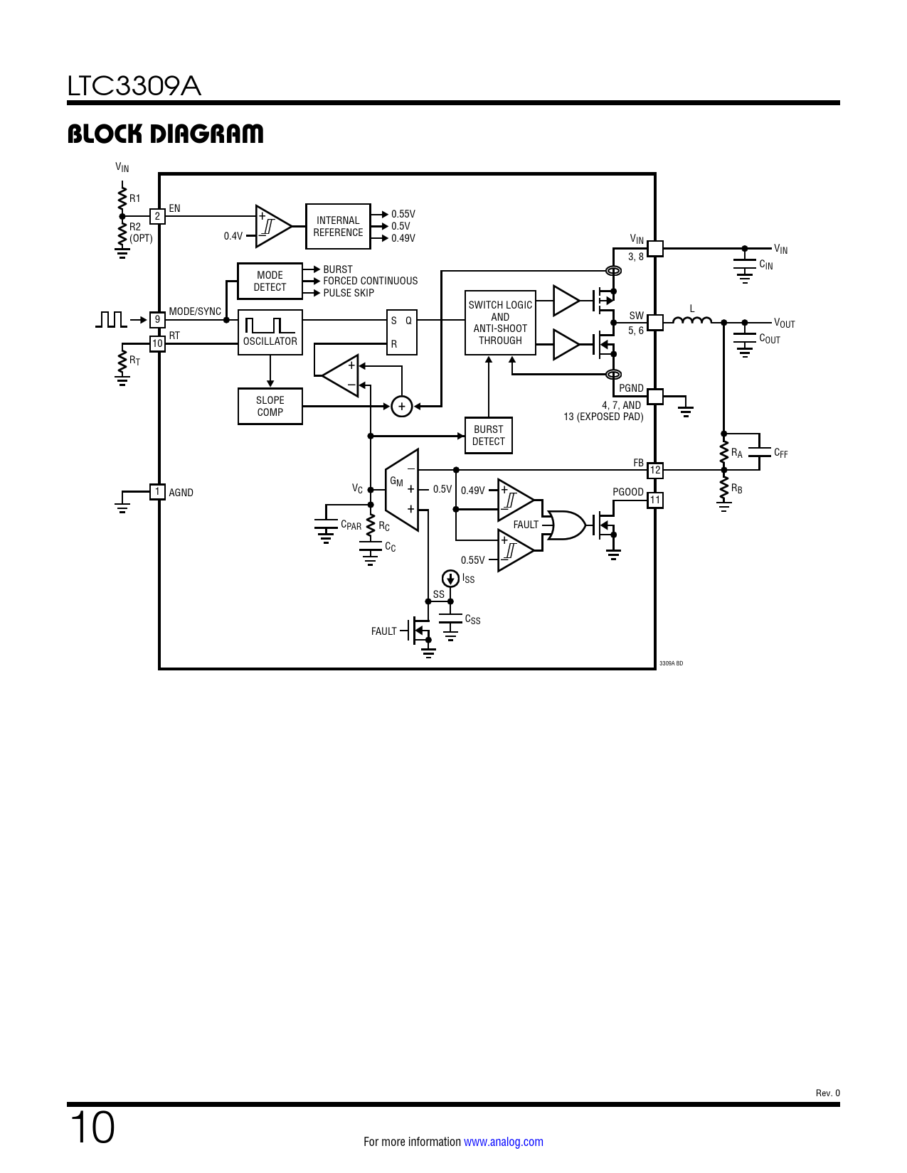
| Beschreibung | 5V, 6A Synchronous Step-Down Silent Switcher in 2mm x 2mm LQFN |
| Seiten / Seite | 24 / 10 — BLOCK DIAGRAM |
| Dateiformat / Größe | PDF / 3.0 Mb |
| Dokumentensprache | Englisch |
BLOCK DIAGRAM

Modelllinie für dieses Datenblatt
Textversion des Dokuments
LTC3309A
BLOCK DIAGRAM
VIN R1 EN 2 + INTERNAL 0.55V R2 0.5V (OPT) 0.4V – REFERENCE 0.49V VIN VIN 3, 8 CIN MODE BURST DETECT FORCED CONTINUOUS PULSE SKIP SWITCH LOGIC L MODE/SYNC AND SW 9 S Q VOUT ANTI-SHOOT RT 5, 6 10 OSCILLATOR THROUGH COUT R RT + – PGND SLOPE 4, 7, AND COMP 13 (EXPOSED PAD) BURST DETECT RA CFF FB 12 GM 1 AGND VC 0.5V 0.49V + PGOOD RB 11 – CPAR R FAULT C + CC 0.55V – ISS SS CSS FAULT 3309A BD Rev. 0 10 For more information www.analog.com Document Outline Features Applications Typical Application Description Absolute Maximum Ratings Order Information Pin Configuration Electrical Characteristics Typical Performance Characteristics Pin Functions Block Diagram Operation Applications Information Typical Applications Package Description Typical Application Related Parts