Datasheet LT3757, LT3757A (Analog Devices) - 8
| Hersteller | Analog Devices |
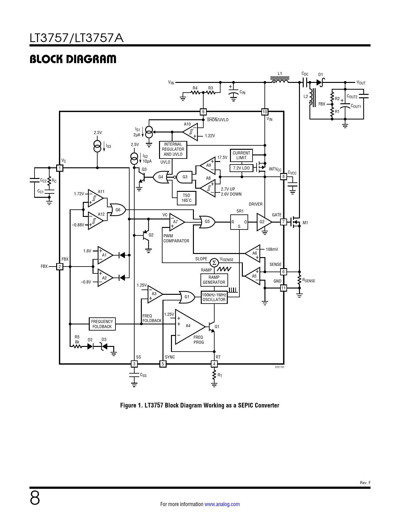
| Beschreibung | Boost, Flyback, SEPIC and Inverting Controller |
| Seiten / Seite | 38 / 8 — BLOCK DIAGRAM. Figure 1. LT3757 Block Diagram Working as a SEPIC Converter |
| Revision | F |
| Dateiformat / Größe | PDF / 1.3 Mb |
| Dokumentensprache | Englisch |
BLOCK DIAGRAM. Figure 1. LT3757 Block Diagram Working as a SEPIC Converter

Modelllinie für dieses Datenblatt
Textversion des Dokuments
LT3757/LT3757A
BLOCK DIAGRAM
L1 CDC D1 VIN • VOUT R4 R3 + CIN L2 C R2 OUT2 • + FBX COUT1 9 10 R1 V SHDN/UVLO IN A10 I – S1 2.5V 2µA + 1.22V I 2.5V INTERNAL S3 REGULATOR AND UVLO I CURRENT S2 V 17.5V LIMIT C 10µA UVLO + 1 A9 Q3 7.2V LDO INTV – CC CVCC G4 G3 8 A8 CC2 RC + 2.7V UP CC1 1.72V A11 – – TSD 2.6V DOWN 165˚C + DRIVER G6 SR1 A12 VC – GATE – A7 G5 R O G2 7 + M1 –0.88V + S Q2 PWM COMPARATOR – 108mV 1.6V +A1 A6 FBX – SLOPE V + ISENSE SENSE FBX 2 + RAMP + 6 A2 RAMP A5 – R –0.8V GND SENSE – GENERATOR 1.25V – 11 +A3 G1 100kHz-1MHz OSCILLATOR 1.25V FREQ + FREQUENCY FOLDBACK + FOLDBACK A4 Q1 R5 – FREQ D2 8k D3 PROG SS SYNC RT 3 5 4 3757 F01 CSS RT
Figure 1. LT3757 Block Diagram Working as a SEPIC Converter
Rev. F 8 For more information www.analog.com Document Outline Features Applications Typical Application Description Absolute Maximum Ratings Pin Configuration Order Information Electrical Characteristics Typical Performance Characteristics Pin Functions Block Diagram Applications Information Typical Applications Package Description Revision History Typical Application Related Parts