Datasheet LT3988 (Analog Devices) - 7
| Hersteller | Analog Devices |
| Beschreibung | Dual 60V Monolithic 1A Step-Down Switching Regulator |
| Seiten / Seite | 24 / 7 — block DiagraM. Figure 1. Block Diagram of the LT3988 with Associated … |
| Dateiformat / Größe | PDF / 287 Kb |
| Dokumentensprache | Englisch |
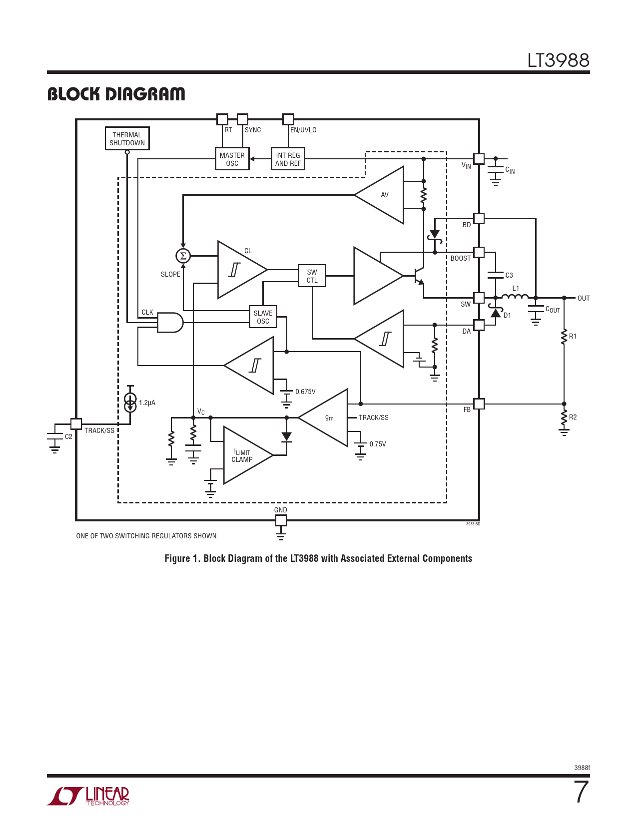
block DiagraM. Figure 1. Block Diagram of the LT3988 with Associated External Components

Modelllinie für dieses Datenblatt
Textversion des Dokuments
LT3988
block DiagraM
RT SYNC EN/UVLO THERMAL SHUTDOWN MASTER INT REG OSC AND REF VIN CIN AV BD CL BOOST SW SLOPE C3 CTL L1 OUT SW COUT CLK SLAVE D1 OSC DA R1 0.675V 1.2µA V FB C gm TRACK/SS R2 TRACK/SS C2 0.75V ILIMIT CLAMP GND 3988 BD ONE OF TWO SWITCHING REGULATORS SHOWN
Figure 1. Block Diagram of the LT3988 with Associated External Components
3988f 7 Document Outline Features Applications Description Typical Application Absolute Maximum Ratings Pin Configuration Order Information Electrical Characteristics Typical Performance Characteristics Pin Functions Block Diagram Operation Applications Information Typical Applications Package Description Typical Application Related Parts