Datasheet LTC3864 (Analog Devices) - 9

HerstellerAnalog Devices
Beschreibung60V Low IQ Step-Down DC/DC Controller with 100% Duty Cycle Capability
Seiten / Seite30 / 9 — FuncTional DiagraM
Dateiformat / GrößePDF / 709 Kb
DokumentenspracheEnglisch

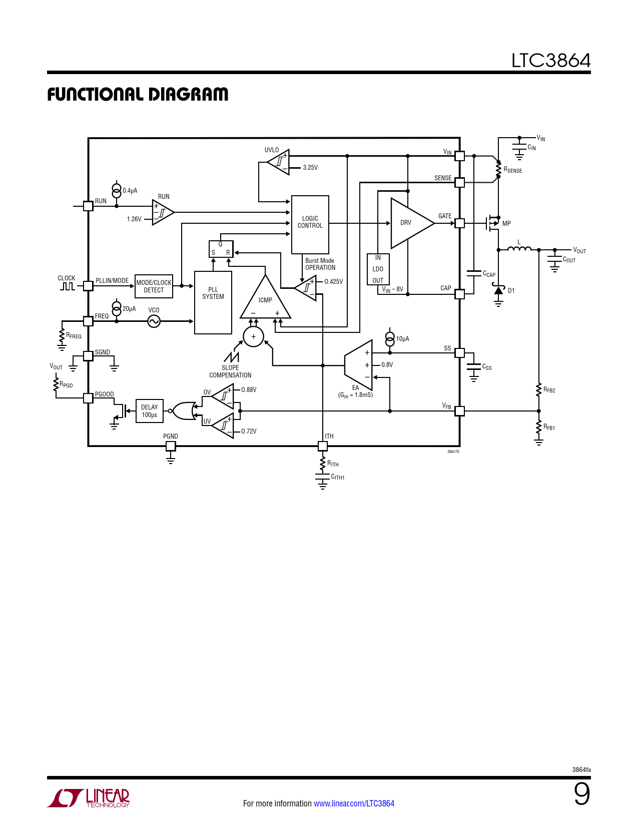
FuncTional DiagraM

FuncTional DiagraM

Modelllinie für dieses Datenblatt

Textversion des Dokuments

LTC3864
FuncTional DiagraM
VIN UVLO C V IN IN + 3.25V – RSENSE SENSE 0.4µA RUN RUN + – 1.26V – LOGIC GATE CONTROL DRV MP Q L S R VOUT IN Burst Mode COUT OPERATION LDO CCAP CLOCK PLLIN/MODE + O.425V OUT MODE/CLOCK DETECT PLL V CAP IN – 8V D1 SYSTEM – ICMP 20µA VCO – + FREQ RFREQ + 10µA SS SGND + VOUT + 0.8V SLOPE CSS COMPENSATION – RPGD EA OV + O.88V R PGOOD (G FB2 m = 1.8mS) – DELAY VFB 100µs UV + – R O.72V FB1 PGND ITH 3864 FD RITH CITH1 3864fa For more information www.linear.com/LTC3864 9 Document Outline Features Description Applications Typical Application Absolute Maximum Ratings Pin Configuration Order Information Electrical Characteristics Typical Performance Characteristics Pin Functions Operation Applications Information Typical Applications Package Description Revision History Typical Application Related Parts