Datasheet LT1024 (Analog Devices) - 9
| Hersteller | Analog Devices |
| Beschreibung | Dual, Matched Picoampere, Microvolt Input, Low Noise Op Amp |
| Seiten / Seite | 12 / 9 — APPLICATIO S I FOR ATIO. Direct Pressure Transducer to Digital Output … |
| Dateiformat / Größe | PDF / 179 Kb |
| Dokumentensprache | Englisch |
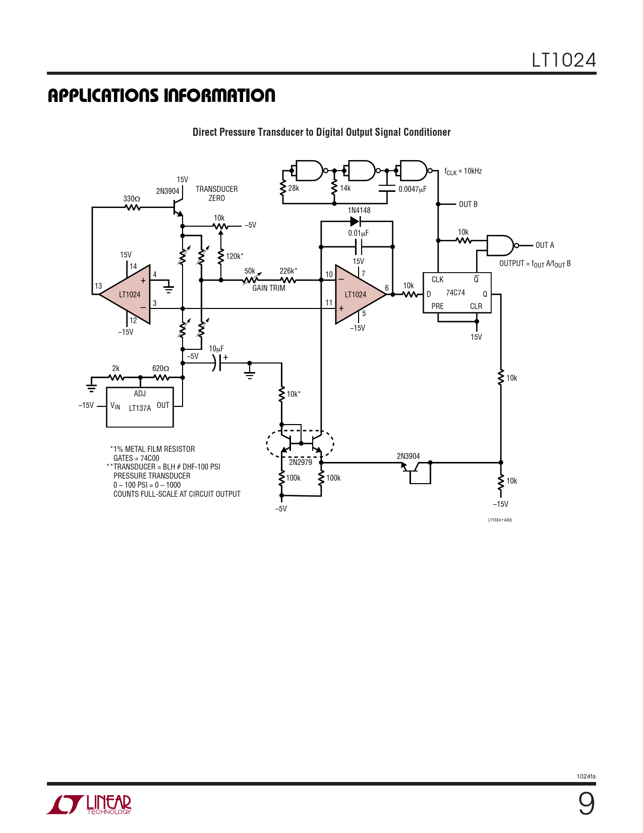
APPLICATIO S I FOR ATIO. Direct Pressure Transducer to Digital Output Signal Conditioner

Modelllinie für dieses Datenblatt
Textversion des Dokuments
LT1024
U U W U APPLICATIO S I FOR ATIO Direct Pressure Transducer to Digital Output Signal Conditioner
f ~ CLK ~ 10kHz 15V TRANSDUCER 28k 14k 0.0047µF 2N3904 330Ω ZERO OUT B 1N4148 10k –5V 0.01µF 10k OUT A 15V 120k* 15V OUTPUT = fOUT A/fOUT B 14 50k 226k* 4 10 7 + – CLK Q 13 GAIN TRIM 6 10k LT1024 LT1024 74C74 D Q 3 11 – + PRE CLR 5 12 –15V –15V 15V 10µF –5V + 2k 620Ω 10k ADJ 10k* –15V VIN LT137A OUT 1% MET * AL FILM RESISTOR GATES = 74C00 2N3904 2N2979 TRANSDUCER = BLH # DHF-100 PSI ** PRESSURE TRANSDUCER 100k 100k 10k 0 – 100 PSI = 0 – 1000 COUNTS FULL-SCALE AT CIRCUIT OUTPUT –15V –5V LT1024 • AI03 1024fa 9