Datasheet LTC4368 (Analog Devices) - 8

HerstellerAnalog Devices
Beschreibung100V UV/OV and Reverse Protection Controller with Bidirectional Circuit Breaker
Seiten / Seite22 / 8 — BLOCK DIAGRAM
RevisionA
Dateiformat / GrößePDF / 1.9 Mb
DokumentenspracheEnglisch

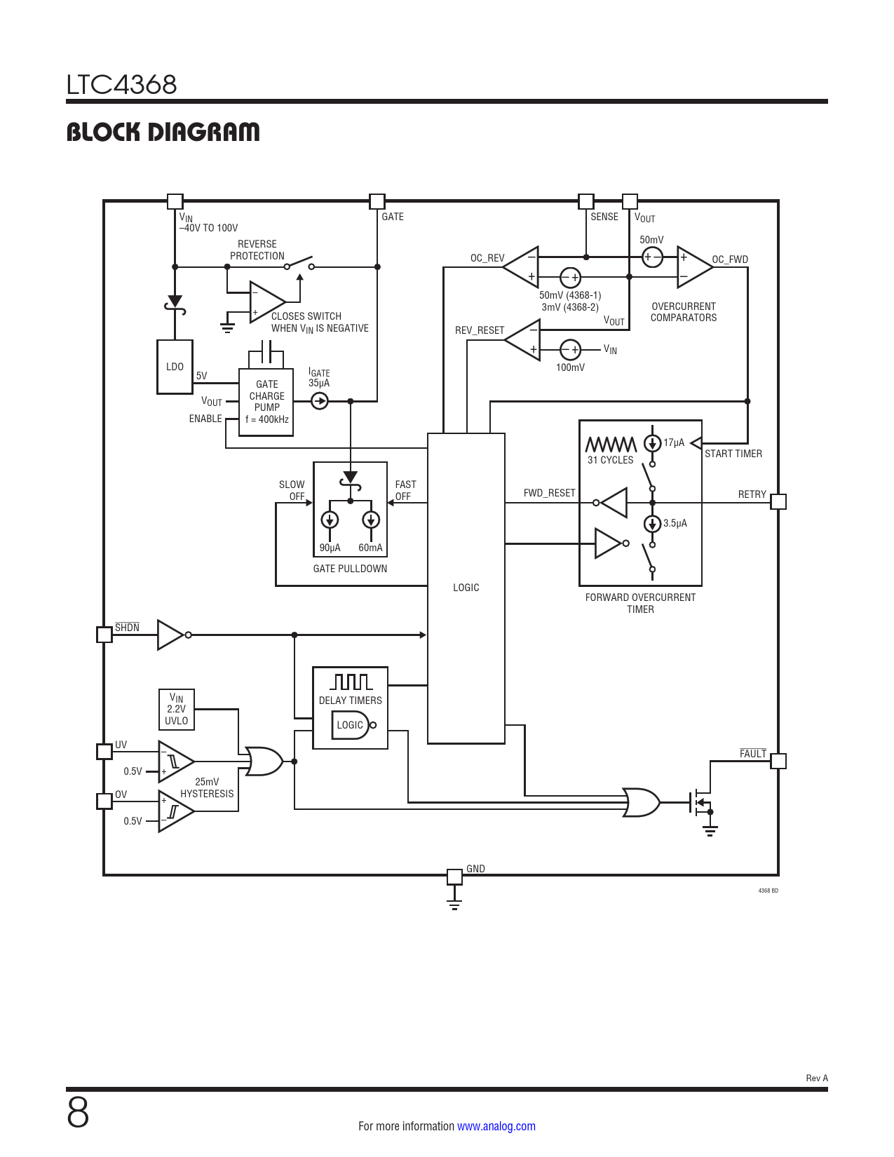
BLOCK DIAGRAM

BLOCK DIAGRAM

Textversion des Dokuments

LTC4368
BLOCK DIAGRAM
VIN GATE SENSE VOUT –40V TO 100V REVERSE – + – 50mV PROTECTION OC_REV + OC_FWD + – + – – 50mV (4368-1) + 3mV (4368-2) OVERCURRENT CLOSES SWITCH V COMPARATORS – WHEN V OUT IN IS NEGATIVE REV_RESET + – + VIN LDO 100mV 5V IGATE GATE 35µA V CHARGE OUT PUMP ENABLE f = 400kHz 17µA START TIMER 31 CYCLES SLOW FAST OFF OFF FWD_RESET RETRY 3.5µA 90µA 60mA GATE PULLDOWN LOGIC FORWARD OVERCURRENT TIMER SHDN VIN DELAY TIMERS 2.2V UVLO LOGIC UV – FAULT 0.5V + 25mV OV HYSTERESIS + 0.5V – GND 4368 BD Rev A 8 For more information www.analog.com Document Outline Features Applications Description Typical Application Absolute Maximum Ratings Pin Configuration Order Information Pin Functions Block Diagram Applications Information Related Parts Features Applications Typical Application Description Absolute Maximum Ratings Pin Configuration Order Information Electrical Characteristics Pin Functions Block Diagram Operation Applications Information Package Description Revision History Typical Application Related Parts