Datasheet LT3596 (Analog Devices) - 9
| Hersteller | Analog Devices |
| Beschreibung | 60V Step-Down LED Driver |
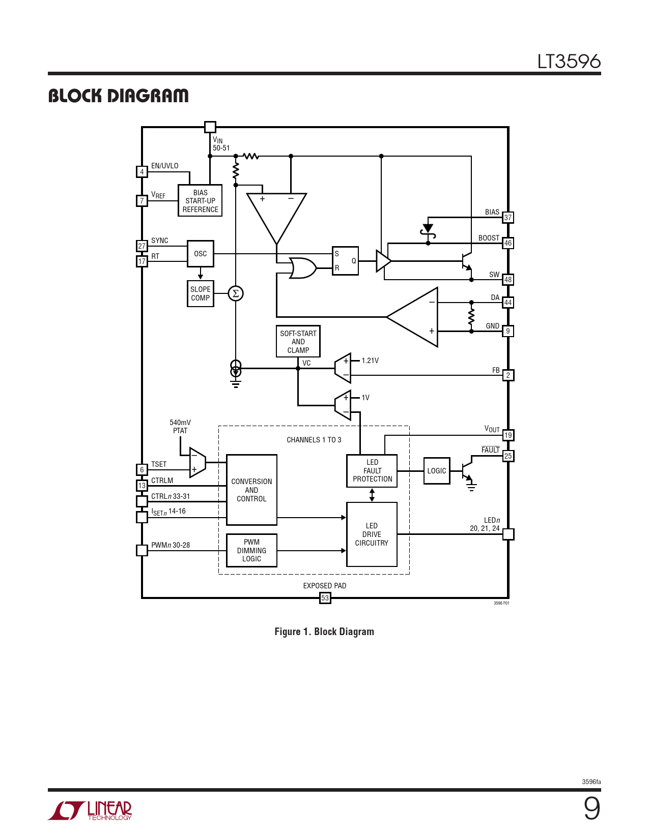
| Seiten / Seite | 22 / 9 — Figure 1. Block Diagram |
| Dateiformat / Größe | PDF / 2.3 Mb |
| Dokumentensprache | Englisch |
Figure 1. Block Diagram

Modelllinie für dieses Datenblatt
Textversion des Dokuments
LT3596 block DiagraM VIN 50-51 EN/UVLO 4 V BIAS REF 7 START-UP + – REFERENCE BIAS 37 SYNC BOOST 27 46 RT OSC S 17 Q R SW 48 SLOPE COMP DA – 44 GND SOFT-START + 9 AND CLAMP + 1.21V VC FB – 2 + 1V – 540mV PTAT VOUT 19 CHANNELS 1 TO 3 – FAULT 25 TSET + LED 6 FAULT LOGIC CTRLM PROTECTION 13 CONVERSION AND CTRLn 33-31 CONTROL ISETn 14-16 LEDn LED 20, 21, 24 DRIVE PWMn 30-28 PWM CIRCUITRY DIMMING LOGIC EXPOSED PAD 53 3596 F01
Figure 1. Block Diagram
3596fa Document Outline Features Description Applications Typical Application Absolute Maximum Ratings Pin Configuration Order Information Electrical Characteristics Typical Performance Characteristics Pin Functions Block Diagram Operation Applications Information Package Description Revision History Typical Application Related Parts