Datasheet LT8570, LT8570-1 (Analog Devices) - 7
| Hersteller | Analog Devices |
| Beschreibung | Boost/SEPIC/Inverting DC/DC Converter with 65V Switch, Soft-Start and Synchronization |
| Seiten / Seite | 34 / 7 — BLOCK DIAGRAM |
| Dateiformat / Größe | PDF / 906 Kb |
| Dokumentensprache | Englisch |
BLOCK DIAGRAM

Modelllinie für dieses Datenblatt
Textversion des Dokuments
LT8570/LT8570-1
BLOCK DIAGRAM
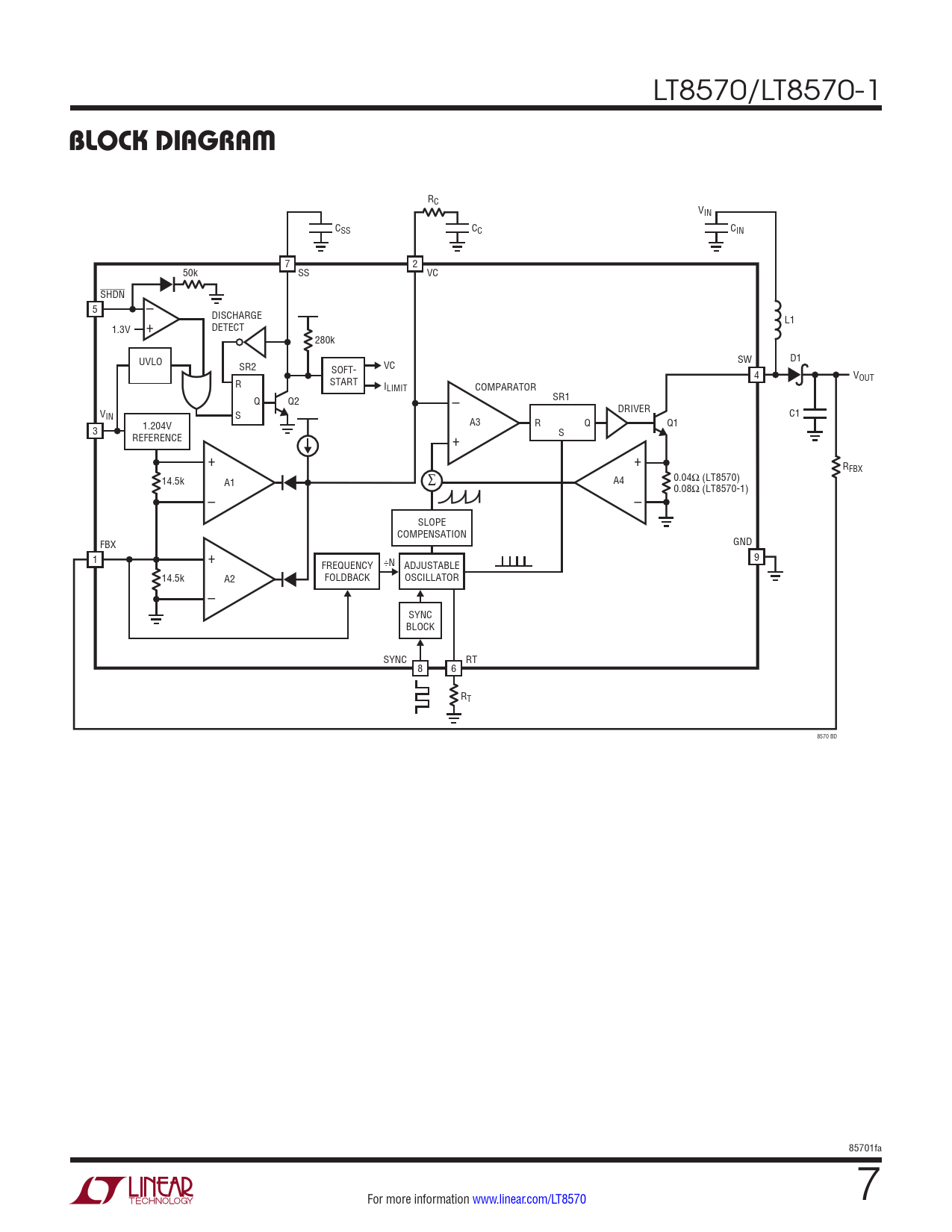
RC VIN CSS CC CIN 7 2 50k SS VC SHDN 5 – DISCHARGE L1 1.3V + DETECT 280k UVLO SW D1 SR2 VC SOFT- 4 V R OUT START ILIMIT COMPARATOR Q Q2 – SR1 DRIVER VIN S C1 A3 R Q Q1 3 1.204V REFERENCE + S + + RFBX 14.5k A1 ∑ A4 0.04Ω (LT8570) 0.08Ω (LT8570-1) – – SLOPE COMPENSATION FBX GND 1 + 9 FREQUENCY ÷N ADJUSTABLE 14.5k A2 FOLDBACK OSCILLATOR – SYNC BLOCK SYNC RT 8 6 RT 8570 BD 85701fa For more information www.linear.com/LT8570 7 Document Outline Features Applications Typical Application Description Absolute Maximum Ratings Pin Configuration Order Information Electrical Characteristics Typical Performance Characteristics Pin Functions Block Diagram Operation Applications Information Typical Applications Package Description Revision History Typical Application Related Parts